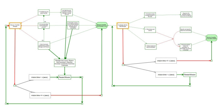
Responder 108
A Disaster management training game for Emergency Response Personnel. Functional prototype designed and developed on the Cryengine, with an actual area in Bangalore reconstructed virtually, in 3D. The PDF covers the game design, for which, the framework is complete.